国金期货-国金证券全资子公司 关注新浪微博 | 关于我们
首页 网上营业厅 高手训练赢 天天研究院 期货数据宝 资讯速递 投资学苑 投资者保护 选择国金
SinolinkFutures
品种早资道

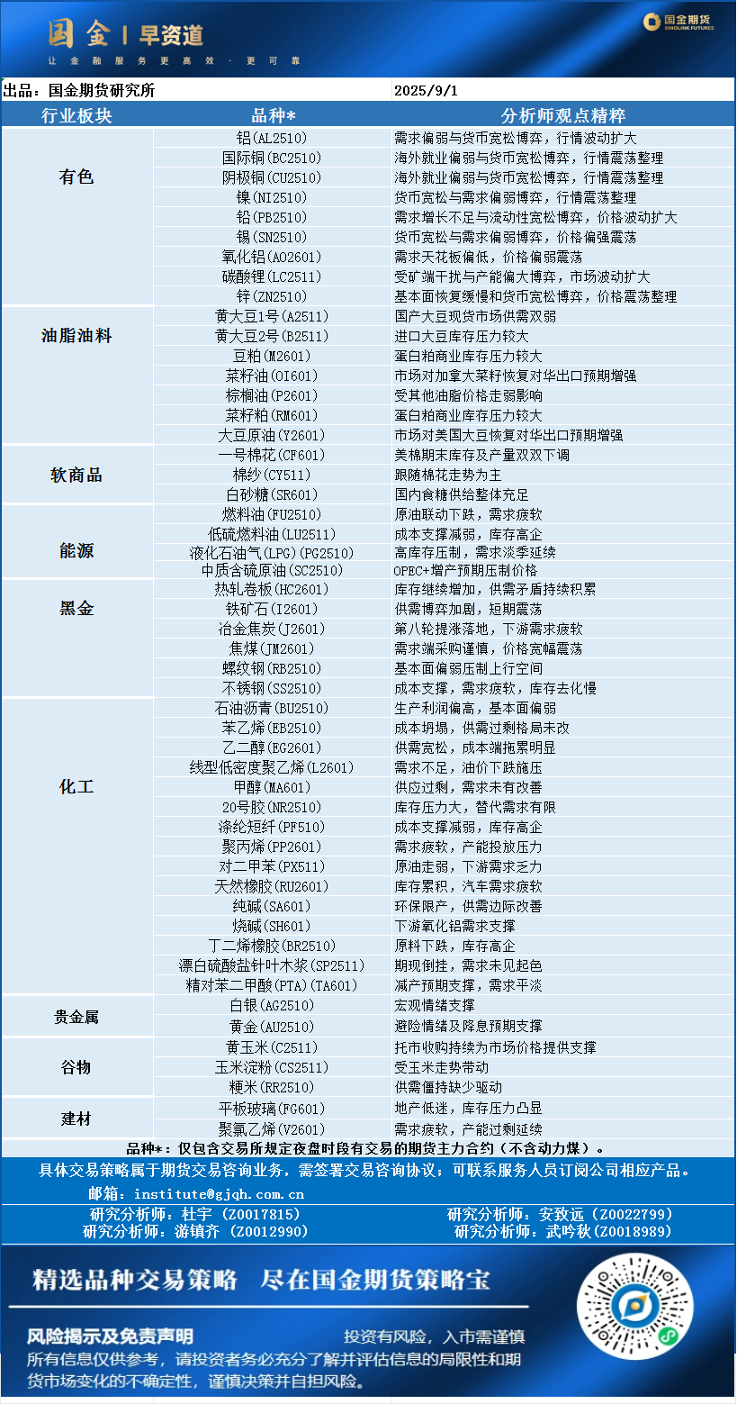
早资道20250901

2025-09-01 返回

企业微信截图_17564581074776.png